Ðû²¼Ê±¼ä£º2022-11-22
ÔĶÁÁ¿£º
Ó¦ÓÃÐͱ¾¿Æ¸ßУ³Ðµ±×ÅÓ¦ÓÃÐͱ¾¿ÆÈ˲Å×÷ÓýµÄÖ°Ô𣬣¬Î÷ϯÔÚ½ÌѧÀú³ÌÖÐÓ¦ºëÑïÖ÷ÐýÂÉ£¬£¬·¢³öÖйúÉùÒô£¬£¬½²ÊöÖйú¹ÊÊ£¬£¬ºëÑïÖйú¾«Éñ¡£´Ó2013Äê×îÏÈ£¬£¬¹¤ÉÌÖÎÀíרҵÏÈÉúʵÑé×ŶÔÖÎÀíѧ¿Î³Ì¾ÙÐÐˢкÍÁ¢Ò죬£¬ÔÚË¢ÐÂÀú³ÌÖУ¬£¬½«Öصã·ÅÔڿγÌÉè¼ÆºÍ¿ÎÄÚÍâѧϰʵ¼ùÏàÁ¬ÏµµÄÁ¢ÒìÉÏ¡£¾ÓÉÊ®¶àÄêµÄ½Ìѧʵ¼ù£¬£¬ÏÖÔڸÿγ̳ÉΪȫԺ×îÊÜѧÉú½Ó´ýµÄ¿Î³ÌÖ®Ò»¡£Ôڿγ̽ÌѧˢÐÂÀú³ÌÖУ¬£¬ÊÚ¿ÎÎ÷ϯ³Ð¼Ì½²ºÃÖйú¹ÊʵÄÄ¿µÄ£¬£¬½«Ë¼Õþ½ÌÓý¡¢¡¢Èý´´½ÌÓýÈÚÈëµ½¿Î³Ì£¬£¬È¡µÃÁË·á˶µÄЧ¹û¡£
Èý¸ö½×¶Îº»Êµ¿Î³Ì½¨Éè»ù´¡
¡¶ÖÎÀíѧ¡·¿Î³Ì½¨Éè»ù´¡·ÖÈý¸ö½×¶Î£º
µÚÒ»½×¶Î£¨2013Äê-2016Ä꣩£º»ùÓÚÒÔѧÉúΪÖÐÐĵĿγÌÉè¼Æ£¬£¬Í¨¹ý¿Î³Ìµ÷ÑÐÓëѧÇéÆÊÎö£¬£¬ÖØÐÂÐÞ¶©½Ìѧ¸ÙÒªºÍÐγÉÐÔÉóºË·½°¸¡£
µÚ¶þ½×¶Î£¨2017Äê-2019Ä꣩£º¾ÙÐпγ̽Ìѧ×ÊÔ´¿â¿ª·¢½¨É裬£¬Í³Ò»½Ìѧ¿Î¼þ£¬£¬½¨ÉèϰÌâ¿â¡¢¡¢°¸Àý¿â¡¢¡¢±ê×¼»¯¿¼ÊÔ¸ÙÒª,²¢ÔÚ³¬ÐÇÆ½Ì¨½¨ÉèÁËÍøÂç×ÔÖ÷ѧϰ¿Î³Ì×÷ΪÏßϽÌѧÔö²¹¡£
µÚÈý½×¶Î£¨2020Äê-ÖÁ½ñ£©£º¡°Ë¼ÕþÈںϡ¢¡¢×¨´´Èںϣ¬£¬½ÓÄÉ¡°ËÄλһÌ塱£¨½Ìѧ¡¢¡¢ÏîÄ¿¡¢¡¢¾ºÈü¡¢¡¢»î¶¯õ辶ʽµÝ½ø½Ìѧģʽ£©½«Ë¼Õþ½ÌÓý¡¢¡¢Èý´´½ÌÓýÈÚÈëµ½¿Î³Ì¡£
¡°ËÄλһÌå¡±ÍÆ½ø½ÌѧģʽÀå¸ï
ƾ֤ѧÇéÆÊÎöÓë¿Î³Ì½ÌѧĿµÄ£¬£¬½ÓÄÉ¡°ÒÔѧÉúΪÖÐÐÄ¡±ÀíÄ£¬Ê¹Óò¼Â¬Ä·½ÌÓýÄ¿µÄ¡¢¡¢ÊÂÇéÀú³Ìϵͳ»¯¡¢¡¢ÏàÖúѧϰµÈÀíÂÛ¹¤¾ß£¬£¬ÈÚÈë˼Õþ½ÌÓý¡¢¡¢Èý´´½ÌÓý£¬£¬¶Ô¿Î³Ì¾ÙÐнÌѧ×ÜÌåÉè¼Æ£¬£¬¹¹½¨¡°ËÄλһÌ塱õ辶ʽµÝ½ø½Ìѧģʽ£¬£¬ÏêϸÈçÏ£¨¼ûͼ1£©£º

¡°ËÄλһÌ塱õ辶ʽµÝ½ø½Ìѧģʽ
¡°ËÄλһÌ塱õ辶ʽµÝ½ø½ÌѧÄÚÈÝ£º
£¨1£©½Ìѧ·½Ã棬£¬Æ¾Ö¤ÖÎÀíѧµÄÀíÂÛ¿ªÕ¹ºÍÖ°Äܹ¹½¨¿Î³Ìϵͳ£¬£¬½«¿Î³Ì·ÖΪÁù´óÄ£¿é£¬£¬¼´Ð÷ÂÛ¡¢¡¢¾öÒé¡¢¡¢ÍýÏë¡¢¡¢×éÖ¯¡¢¡¢Ïòµ¼¡¢¡¢¿ØÖÆ£¬£¬ÌåÏÖÁËÖÎÀíÀíÂÛµÄÇ°ÑØºÍ¿ªÕ¹¶¯Ì¬ÒÔ¼°ÖÎÀíÖ°ÄܵÄʵÏÖ¡£
£¨2£©ÏîÄ¿·½Ã棬£¬Ö÷ÒªÓÐ×ÛºÏѵÁ·ÏîÄ¿ºÍµ¥ÏîѵÁ·ÏîÄ¿¡£
£¨3£©¾ºÈü·½Ã棬£¬Ñ¡È¡Ò¼ºÅÓéÀÖÖÎÀí¾«Ó¢´óÈü¡¢¡¢Öйú¹ú¼Ê¡°»¥ÁªÍø ¡±´óѧÉúÁ¢Òì´´Òµ´óÈü£¬£¬¾ÙÐпÎÌÃרÌâ½²×ù£¬£¬ÈÚÈë˼Õþ¡¢¡¢¡°Èý´´¡±½ÌÓý£¬£¬Ö¸µ¼Ñ§Éú²ÎÈü£¬£¬²¢×÷ΪÐγÉÐÔÉóºËÏîÄ¿¡£
£¨4£©»î¶¯·½Ã棬£¬¿ÎÍâÖ¸µ¼Ñ§Éú¾ÙÐÐÆóÒµµ÷ÑÐʵϰ¡¢¡¢´óѧÉúÁ¢Ò촴ҵѵÁ·¡¢¡¢ÈëפÁ¢Ò촴ҵʵ¼ù»ùµØ¾ÙÐС°Èý´´¡±£¬£¬×÷Ϊ¿Î³ÌÐγÉÐÔÉóºË¼Ó·ÖÏîÄ¿¡£
¿Î³Ì˼ÕþʵÏÖ¡°ÈóÎïÎÞÉù¡±
¿Î³Ì½Ìѧ͹ÏÔ¡°ÖÎÀí˼Õþ¡±¡¢¡¢¡°ÖÎÀíÇ°ÑØ¡±ÌØÉ«£¬£¬ÒÔ¡°°¸ÀýÆÊÎö+ÎÊÌâµ¼Ïò+ÏàÖúѧϰ¡±ÎªÍ¾¾¶£¬£¬×ÅÁ¦×÷Óý¾ßÓÐÉç»áÔðÈθС¢¡¢ÖÎÀíÖǻ۵ÄÓ¦ÓÃÐÍÈ˲š£
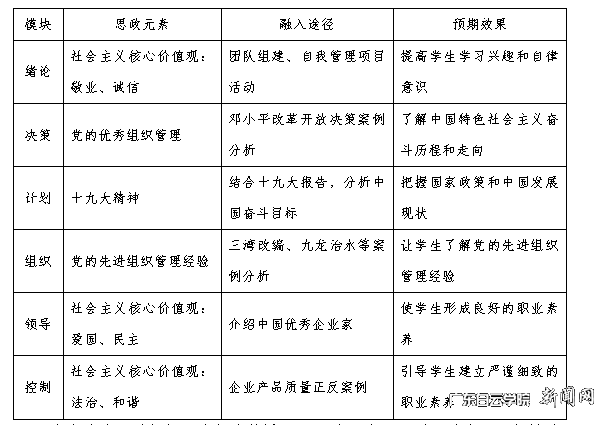
ÖÎÀíѧ¿Î³ÌÖÐËùÔ̺¬µÄ˼ÕþÔªËØ½Ï¸»ºñ£¬£¬Ö÷ÒªÌåÏÖÔÚ£ºÉç»áÖ÷Òå½¹µã¼ÛÖµ¹Û¡¢¡¢Öйú¹Å°åÎÄ»¯Í·ÄÔºÍÖÎÀíÖǻۡ¢¡¢Ê®¾Å´ó¾«Éñ¡¢¡¢µ³µÄÏȽø×éÖ¯ÖÎÀíÂÄÀú¡¢¡¢¸öÈËËØÑøºÍÖ°ÒµËØÑøµÈ¡£ÈںϿò¼ÜÏêϸÈçÏ£¨¼û±í1£©£º

±í1½ÌѧÄÚÈÝÓë˼ÕþÔªËØÈÚºÏ
ƾ֤¿Î³Ì˼ÕþÉè¼Æ£¬£¬Àîиý½ÌÊÚÓÚ2022Äê5ÔÂ2ÈÕÒÔ¡¶Âí¿Ë˼Ö÷ÒåÕÜѧÓëÆóÒµÖÎÀí¡·ÎªÖ÷Ìâ½²×ù£¬£¬¶ÔÖÎÀíѧ¿Î³Ì˼ÕþÈںϾÙÐÐÁËÍÆ¹ã£¨¼ûͼ2£©¡£

Àîиý½ÌÊÚ½²×ù
ÌØÉ«¿Î³Ì͹ÏÔÓýÈËЧ¹û
1¡¢¡¢½ÌѧÁ¢ÒìЧ¹û
Á¢Òì¿ÎÌÃÏßÉÏÏßÏ»ìÏý½Ìѧģʽ£¬£¬Í»³ö¿Î³Ì½ÌÑ§ÖØµã£¬£¬ÐγɿÎÌýÌÑ§ÌØÉ«¡£¿Î³Ìͨ¹ý¡°ËÄλһÌ塱µÄõ辶ʽµÝ½øÒ»Ì廯½ÌѧģʽˢУ¬£¬½«½Ìѧ¡¢¡¢ÏîÄ¿¡¢¡¢¾ºÈü¡¢¡¢»î¶¯Ï¸ÃÜÁ¬ÏµÆðÀ´£¬£¬Õû¸öÀú³Ì˼ÕþÈںϡ¢¡¢¡°Èý´´¡±Èںϡ£¿Îǰ˼Õþ¡¢¡¢¡°Èý´´¡±Ö¸µ¼£¬£¬¿ÎÄÚÏîĿѵÁ·ºÍ·½°¸Éè¼Æ£¬£¬¿ÎÍâÖ¸µ¼Ñ§Éú¼ÓÈëѧ¿Æ¾ºÈü¡¢¡¢¿ªÕ¹ÆóÒµµ÷ÑеȻ£¬£¬¼ÈÌá¸ßÁËѧÉúµÄ×ÛºÏÖÎÀíÄÜÁ¦ºÍËØÖÊ£¬£¬Ò²Ôö½ø¿ÎÄÚ½ÌѧЧ¹ûת»¯ÔËÓ㬣¬ÐγÉÓÅÒìµÄÄÚÍâ½Ìѧѻ·¡£
ƾ֤¿Î³ÌÏîÄ¿·õ»¯£¬£¬ÒÔÖ¸µ¼Ñ§Éú¼ÓÈëµÚÊ®¶þ½ìÌìÏ´óѧÉúµç×ÓÉÌÎñÈý´´ÈüÏêϸ×÷Æ·²¢»ñ½±ÎªÀý£¨¼û±í2£©£º

±í2 Ò¼ºÅÓéÀÖµÚÊ®¶þ½ìÌìÏ´óѧÉúµç×ÓÉÌÎñÈý´´Èü
Á¬Ïµ¿Î³ÌÄÚÈÝ£¬£¬2021Äê12ÔÂ9ÈÕÉÏÎ磬£¬ 2021¼¶¹¤ÉÌÖÎÀíרҵ2°àѧÉúÔÚÈοθßÓÀ·áÏÈÉúÏòµ¼Ï£¬£¬Ç°Íù¹ãÖÝÊл¨¶¼Çø¹ãÖݸ߲©µçÆ÷ÓÐÏÞ¹«Ë¾ÂÃÐе÷ÑС£×Ü˾ÀíΪѧÉú·ÖÏíÁ˸öÈ˵ÄÖÎÀíÂÄÀúºÍÊÂÇéÌå»á£¨¼ûͼ3£©¡£

ÆóÒµµ÷ÑÐ
2¡¢¡¢½ÌѧÁ¢ÒìЧ¹û
ͨ¹ýÕâЩÄêµÄ½ÌѧˢÐÂʵ¼ùÓë̽Ë÷£¬£¬È¡µÃÁ˽ÏÁ¿´óµÄЧ¹û¡£½ü3Ä꣬£¬¿Î³Ì½ÌѧÍŶÓÊ¡¼¶Ïà¹ØÁ¢Ïî3Ï£¬Ð£¼¶¿ÎÌâÏà¹ØÁ¢Ïî5Ï£»½Ìѧ¾ºÈü»ñ½±5Ï£¬ÆäÖÐÒ»µÈ½±1Ï£¬¶þµÈ½±1Ï£¬ÈýµÈ½±3Ï£¬Ö¸µ¼Ñ§Éú¼ÓÈëÖÖÖÖ´óÈü»ñµÃ¹ú¼Ò¡¢¡¢Ê¡¡¢¡¢Ð£¼¶½±Ïî¹²200ÓàÏ£¬ÆäÖÐÊ¡¼¶ÒÔÉϽ±Ïî50¶àÏ£»Á¢Ò촴ҵѵÁ·ÏîÄ¿78ÏîÄ¿£¬£¬ÆäÖйú¼Ò¼¶15Ï£¬Ê¡¼¶26Ï£»Ñ§Éú×¢²á¹«Ë¾ÈëפѧУÁ¢Òì´´Òµ·õ»¯»ùµØ9¼Ò£»£»Í¨¹ý¿Î³Ì¾ÙÐÐУÆóÏàÖú5¼Ò£»£»³öÊé¡¶ÖÎÀíѧ¡·¿Î±¾1²¿¡££¨Í¼ÎÄ/¹¤ÉÌÖÎÀíѧԺ¸ßÓÀ·á ÔðÈαà¼Ôø½ø£©


ͼ4 Î÷ϯ»ñ½±

ѧÉú»ñ½±