Ðû²¼Ê±¼ä£º£º£º2020-10-25
ÔĶÁÁ¿£º£º£º
Ò»¡¢¡¢¡¢¿¼ÉúΪʲôҪ¼ÓÈëͨË׸ßУÕÐÉú¿¼ÊÔ£¨ÒÔϼò³Æ¸ß¿¼)±¨Ãû£¿
¸ß¿¼±¨ÃûÊǸ߿¼ÊÂÇéµÄ»ù´¡»·½Ú£¬ÊÇ¿¼Éú±í´ï¸ß¿¼ÒâÔ¸ºÍ¼ÓÈë¸ß¿¼»î¶¯µÄÖ÷Òª±ê¼Ç¡£¡£¡£¼ÓÈëͨË׸ßУÕÐÉúµÄ¿¼Éú£¬ÐëÔÚ»®×¼Ê±¼äÄÚ°´ÒªÇó¼ÓÈë¸ß¿¼±¨Ãû£¬Ì¿¼Éú±¨¿¼ÐÅÏ¢¡¢¡¢¡¢ÊÕÂÞÍ·ÏñÐÅÏ¢ºÍÖ¸ÎÆÐÅÏ¢µÈ£¬½¨É迼Éúµç×Óµµ°¸£¬ÌìÉúΩһ¿¼ÉúºÅ¡£¡£¡£
δÔÚ»®×¼Ê±¼äÍê³É±¨ÃûµÄ¿¼Éú£¬²»¿É¼ÓÈë¸ß¿¼¼°Â¼È¡¡£¡£¡£
¶þ¡¢¡¢¡¢ÄÄЩ¿¼ÉúÐèÒª¼ÓÈë¸ß¿¼±¨Ãû£¿
1.ͨË׸ßУÕÐÉúͳһ¿¼ÊÔ£¨ÏÄÈո߿¼£©¿¼Éú£»
2.ͨË׸ߵÈѧУÕÐÊÕÖеÈְҵѧУ½áÒµÉú¡°3+רҵÊÖÒտγÌÖ¤Ê顱¿¼ÊÔ£¨¼ò³Æ¡°3+Ö¤Ê顱¿¼ÊÔ£©¿¼Éú£¨º¬±¨¿¼¸ßְԺУµÄÍËÒÛÊ¿±ø¡¢¡¢¡¢Î÷²ØÐ½®ÄÚÖ°°àÓ¦½ì½áÒµÉú£©£»
3.¸ßְԺУÒÀ¾ÝͨË׸ßÖÐѧҵˮƽЧ¹û¼ȡ£¡£¡£¨¼ò³ÆÒÀѧ¿¼Ð§¹û¼ȡ£¡£¡£©µÄ¿¼Éú£»
4.¸ßµÈѧУµ¥¶À×éÖ¯¿¼ÊÔ£¨º¬ÃâÊÔ£©¼°µ¥¶À¼ȡµÄ±£ËÍÉú¡¢¡¢¡¢Ô˶¯ÑµÁ·¡¢¡¢¡¢ÎäÊõÓëÃñ×å¹Å°åÌåÓýרҵ¡¢¡¢¡¢¸ßˮƽÔ˶¯¶Ó£¨µ¥ÕУ©¡¢¡¢¡¢Ö°Î÷ϯ×Ê¡¢¡¢¡¢²ÐÕÏ£¨µ¥ÕУ©¡¢¡¢¡¢Ïû·À¾ÈÔ®£¨µ¥ÕУ©µÈÀàÐÍ¿¼Éú£»
5.±¨¿¼¸ßְԺУ×ÔÖ÷ÕÐÉú£¨¼ò³Æ¸ßÖ°×ÔÖ÷ÕÐÉú£©¼°ÖиßÖ°ÏνÓÈý¶þ·Ö¶Îת¶Î£¨¼ò³Æ¸ßÖ°Èý¶þ·Ö¶Î£©µÄ¿¼Éú¡£¡£¡£
6.¸ßְԺУÎåÄêÒ»Ö±ÖÆÂ¼È¡²¢ÓÚ2021Äê½øÈë¸ßÖ°½×¶Îѧϰ£¨¼ò³ÆÎåÄêÒ»Ö±ÖÆ£©µÄѧÉú¡£¡£¡£
Èý¡¢¡¢¡¢ÄÄЩְԱ²»¿É¼ÓÈë¸ß¿¼±¨Ãû£¿
ÏÂÁÐÖ°Ô±²»µÃÔÚÎÒÊ¡±¨ÃûͨË׸߿¼£º£º£º
1.¾ßÓиߵÈѧÀú½ÌÓý×ʸñµÄ¸ßУÔÚУÉú,»òÒѱ»¸ßУ¼ȡ²¢±£´æÈëѧ×ʸñµÄѧÉú¡£¡£¡£
2.¸ßÖн׶ÎѧУ·ÇÓ¦½ì½áÒµµÄÔÚУÉú¡£¡£¡£
3.ÔÚ¸ßÖн׶ηÇÓ¦½ì½áÒµÄê·ÝÒÔŪÐé×÷¼ÙÊֶα¨Ãû²¢Î¥¹æ¼ÓÈëͨË׸ßУÕÐÉú¿¼ÊÔ(°üÀ¨ÌìÏÂͳ¿¼¡¢¡¢¡¢Ê¡¼¶Í³¿¼ºÍ¸ßУµ¥¶À×éÖ¯µÄÕÐÉú¿¼ÊÔ£¬¼ò³Æ¸ßУÕÐÉú¿¼ÊÔ)µÄÓ¦½ì½áÒµ°àѧÉú¡£¡£¡£
4.ÒòÎ¥·´¹ú¼Ò½ÌÓý¿¼ÊÔ»®¶¨,±»¸øÓèÔÝÍ£¼ÓÈë¸ßУÕÐÉú¿¼ÊÔ´¦ÀíÇÒÔÚÍ£¿¼ÆÚÄÚµÄÖ°Ô±¡£¡£¡£
5.Òòð·¸ÐÌÂÉÒѱ»Óйز¿·Ö½ÓÄÉÇ¿ÖÆ²½·¥»òÕýÔÚ·þÐÌÕß¡£¡£¡£
6.²»ÇкÏÎÒʡͨË׸߿¼±¨ÃûÌõ¼þµÄÆäËûÖ°Ô±¡£¡£¡£
ËÄ¡¢¡¢¡¢¿¼ÉúÓ¦µ½ÄÇÀﱨÃû£¿
£¨Ò»£©Ó¦½ì½áÒµÉú
1.¹ã¶«Ê¡»§¼®¿¼ÉúÔÔòÉÏÔÚѧ¼®ËùÔڵأ¨ÊУ©±¨¿¼£¬Ò²¿ÉÒÔÔÚ»§¼®ËùÔڵأ¨ÊУ©±¨¿¼£¬²»µÃÔÚÆäËûµØÊн迼¡£¡£¡£
2.ËæÇ¨×ÓÅ®¿¼ÉúÔÔòÉÏÔÚѧ¼®ËùÔڵأ¨ÊУ©±¨¿¼£¬Ò²¿ÉÒÔÔÚâïÊÑÆÜÉíÖ¤ËùÔڵأ¨ÊУ©±¨¿¼£¬²»µÃÔÚÆäËûµØÊн迼¡£¡£¡£
£¨¶þ£©Íù½ì½áÒµÉú
1.¹ã¶«Ê¡»§¼®¿¼ÉúÔÔòÉÏÔÚ»§¼®ËùÔڵأ¨ÊУ©±¨¿¼£¬ÄÜ·ñÔÚÔ¸ßÖУ¨º¬ÖÐÖ°¡¢¡¢¡¢¼¼Ð££©½áҵѧУËùÔڵأ¨ÊУ©±¨¿¼£¬°´¸÷µØÊÐÏà¹Ø»®¶¨Ö´ÐУ¬²»µÃÔÚÆäËûµØÊн迼¡£¡£¡£
2.ËæÇ¨×ÓÅ®¿¼ÉúÔÔòÉÏÔÚÔ¸ßÖУ¨º¬ÖÐÖ°¡¢¡¢¡¢¼¼Ð££©½áҵѧУËùÔڵأ¨ÊУ©±¨¿¼£¬ÄÜ·ñÔÚâïÊÑÆÜÉíÖ¤ËùÔڵأ¨ÊУ©±¨¿¼£¬°´¸÷µØÊÐÏà¹Ø»®¶¨Ö´ÐУ¬²»µÃÔÚÆäËûµØÊн迼¡£¡£¡£
£¨Èý£©Ò»ÂÉѧÁ¦Ö°Ô±
ͳһÔÚ»§¼®ËùÔڵأ¨ÊУ©±¨¿¼£¬²»µÃÔÚÆäËûµØÊн迼¡£¡£¡£
Îå¡¢¡¢¡¢2021Äê¸ß¿¼Ê²Ã´Ê±¼ä±¨Ãû£¿
2021ÄêÎÒʡͨË׸ßУÕÐÉúͳһ¿¼ÊÔ±¨Ãûʱ¼äΪ£º£º£º2020Äê11ÔÂ1ÈÕ-10ÈÕ£¬±¨Ãûǰ£¬¿¼ÉúÐëÏȾÙÐб¨Ãû×¢²á£¬×¢²áʱ¼ä£º£º£º10ÔÂ28ÈÕ-31ÈÕ£¬¿¼ÉúÍøÉϱ¨Ãûʱ¼ä£º£º£º11ÔÂ1ÈÕ-6ÈÕ£¬È·ÈÏʱ¼ä£º£º£º11ÔÂ6ÈÕ-10ÈÕ¡£¡£¡£
Áù¡¢¡¢¡¢¿¼Éú±¨Ãû»ù±¾Á÷³ÌÊÇÔõô°²Åŵģ¿
2021Äê¸ß¿¼±¨Ãû»ù±¾Á÷³Ì·ÖΪËĸö²¿·Ö£º£º£º¿¼Éú×¢²á-±¨Ãû×ʸñ³õºË-ÍøÉϱ¨Ãû-È·Èϱ¨Ãû¡£¡£¡£
Æß¡¢¡¢¡¢¿¼Éú±¨ÃûǰӦ×öºÃÄÄЩ׼±¸£¿
1.¿¼Éú×¢²á¡£¡£¡£¿¼ÉúÓ¦ÏȽøÈë¹ã¶«Ê¡Í¨Ë׸߿¼±¨Ãûϵͳ£¨ÍøÖ·Îª£º£º£ºhttps://pg.eeagd.edu.cn/ks£©£¬Æ¾ÐÕÃû¡¢¡¢¡¢Ö¤¼þºÅ×¢²á¿¼ÉúÕ˺ţ¬ÉèÖÃÃÜÂ룬²¢°ó¶¨ÊÖ»úºÅ¡£¡£¡£
2.±¨Ãû×ʸñ³õºË¡£¡£¡£±¨Ãûǰ£¬¿¼ÉúÓ¦ÊÂÏÈ×¼±¸ÇкÏÎÒÊ¡±¨¿¼×ʸñµÄÏà¹ØÖ¤ÊµÖÊÁÏ£¨º¬Éí·ÝÖ¤¡¢¡¢¡¢»§¿Ú²¾¡¢¡¢¡¢Ñ§¼®Ñ§ÀúµÈÖÊÁÏ£©£¬ÔÚËùÔÚÖÐѧ»òµ½ÏØ£¨ÊС¢¡¢¡¢Çø£©ÕÐÉú°ì¹«ÊÒ¾ÙÐб¨Ãû×ʸñ³õºË¡£¡£¡£
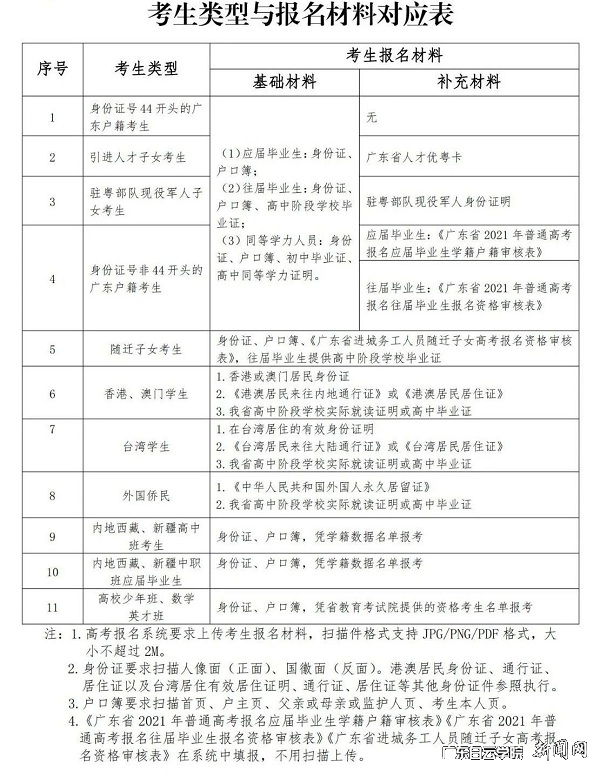
¿¼ÉúÀàÐÍÓëËùÐ豨ÃûÖÊÁÏÇåµ¥ÈçÏ£º£º£º

Ó¦½ì½áÒµÉú¿ÉÓÉËùÔÚѧУÊÂÏÈÅú×¼¿¼Éú±¨¿¼Ìõ¼þºÍÖÊÁÏ£¬µ½±¨ÃûµãÕûÌå°ìÀí±¨¿¼ÊÖÐø¡£¡£¡£Íù½ì½áÒµÉú¡¢¡¢¡¢Éç»áÖ°Ô±Ðë³Ö±¨ÃûÖÊÍÆ²âÊÐÏØÕÐÉú¿¼ÊÔ»ú¹¹Ö¸¶¨µÄ±¨Ãûµã°ìÀí±¨¿¼ÊÖÐø¡£¡£¡£¾³õºËÇкÏÎÒÊ¡¸ß¿¼±¨ÃûÌõ¼þµÄ¿¼Éú£¬Óɱ¨ÃûµãÅÉ·¢¿¼ÉúºÅ¡£¡£¡£¿¼ÉúÐëÌá¹©ÕæÊµµÄ±¨ÃûÖÊÁÏ£¨º¬¼Ó·ÖºÍÓÅÏȼȡ×ʸñÖÊÁÏ£©£¬Èç·¢Ã÷ÓÐŪÐé×÷¼ÙÇéÐε쬽«ÑÏËà´¦Àí¡£¡£¡£
°Ë¡¢¡¢¡¢¿¼ÉúÔõÑù¾ÙÐÐÍøÉϱ¨Ãû£¿
ƾ¿¼ÉúºÅºÍ×¢²áʱÉèÖõÄÃÜÂëµÇ¼¹ã¶«Ê¡Í¨Ë׸߿¼±¨Ãûϵͳ¾ÙÐÐÍøÉϱ¨Ãû¡£¡£¡£ÍøÉϱ¨Ãûʱ£¬¿¼ÉúÐëÈÏÕæÔĶÁ±¨¿¼ÐëÖª£¬Ç©Êð¡¶¿¼Éú³ÏÐÅ¿¼ÊÔ³ÐŵÊé¡·£¬²¢°´ÏµÍ³Ö¸Òý£¬Â¼Èë×Ô¼ºµÄ»ù±¾ÐÅÏ¢(º¬Í¨Ë׸ßÖÐѧҵˮƽ¿¼ÊÔÑ¡Ôñ¿¼¿ÆÄ¿ÔÚÄڵı¨¿¼ÐÅÏ¢¡¢¡¢¡¢ÁªÏµ·½Ê½¡¢¡¢¡¢¸öÈ˼òÀú¡¢¡¢¡¢¼ÒÍ¥ÇéÐεÈ)£¬ÉÏ´«Éí·ÝÖ¤¡¢¡¢¡¢»§¿Ú²¾µÈÉí·Ý֤ʵÖÊÁÏ£¬ÊÕÂÞºÍÉÏ´«ÏàÆ¬£¬²¢½»Äɱ¨¿¼·Ñ¡£¡£¡£ÉÏ´«µÄ±¨ÃûÖÊÁÏÖ§³ÖJPG/PNG/PDFÎļþÃûÌ㬾Þϸ²»Áè¼Ý2M£¬ÆäÖÐÉí·ÝÖ¤ÒªÇóÉÏ´«Õý·´Á½Ãæ¡¢¡¢¡¢»§¿Ú²¾ÒªÇóÉÏ´«Ê×Ò³¡¢¡¢¡¢»§Ö÷Ò³¡¢¡¢¡¢¸¸/ĸÇ×»ò¼à»¤ÈËÒ³¡¢¡¢¡¢¿¼Éú×Ô¼ºÒ³£¬¿¼Éú¿ÉÌáǰ׼±¸ºÃµç×ÓÎĵµ£¬Àû±ã±¨ÃûʱÉÏ´«¡£¡£¡£
¾Å¡¢¡¢¡¢¿¼ÉúÔõÑùÈ·Èϱ¨Ãû£¿
ÍøÉϱ¨ÃûÍê³Éºó£¬¿¼Éú»¹ÐëÔÚ»®×¼Ê±¼äÄÚ³Ö¶þ´ú£¨»òÈý´ú£©Éí·ÝÖ¤¡¢¡¢¡¢»§¿Ú²¾¡¢¡¢¡¢Ñ§¼®Ñ§ÀúµÈ֤ʵÖÊÍÆ²âÊÐÏØÕÐÉú°ì¹«ÊÒÖ¸¶¨µÄ±¨Ãûµã°ìÀíÈ·Èϱ¨ÃûÊÖÐø¡£¡£¡£È·Èϱ¨ÃûÊÖÐø°üÀ¨È·Èϱ¨Ãû×ʸñ¡¢¡¢¡¢Ð£¶ÔºÍÅú×¼±¨¿¼ÐÅÏ¢¡¢¡¢¡¢ÊÕÂÞÖ¸ÎÆµÈ¡£¡£¡£Ïêϸ±¨Ãû²½·¥°´¡¶¹ã¶«Ê¡2021ÄêͨË׸ßУÕÐÉúͳһ¿¼ÊÔ±¨ÃûʵÑéϸÔò¡·¾ÙÐС£¡£¡£
Ê®¡¢¡¢¡¢¿¼ÊԷѵĽÉÄÉ
¿¼Éú±ØÐè°´»®¶¨½»ÄÉ¿¼ÊÔ·Ñ¡£¡£¡£¿¼ÉúÔÚÍøÉϱ¨Ãûʱƾ֤Îï¼Û²¿·ÖÅú×¼µÄÊշѱê×¼ÔÚÍøÉϽ»ÄÉÎÄ»¯¿Æ¿¼ÊÔ·Ñ¡£¡£¡£ÒÕÊõÀàºÍÌåÓýÀàÊõ¿ÆÍ³¿¼¿¼ÊÔ·ÑÓë¸ß¿¼ÎÄ»¯¿Æ¿¼ÊÔ·Ñһͬ½»ÄÉ£¬ÊµÑéÍøÉϽ»·Ñ¡£¡£¡£
ʮһ¡¢¡¢¡¢¿¼ÉúÌå¼ìʱ¼äÔõÑù°²ÅÅ£¿
ËùÓмÓÈë2021ÄêͨË׸߿¼Â¼È¡µÄ¿¼ÉúÓ¦¼ÓÈëͨË׸߿¼Ìå¼ì¡£¡£¡£Í¨Ë׸߿¼Ìå¼ìʱ¼äΪ¸ß¿¼±¨ÃûºóÖÁ2021Äê2ÔÂ28ÈÕ¡£¡£¡£
£¨¹ã¶«Ê¡½ÌÓý¿¼ÊÔÔº£©

¹ã¶«Ê¡½ÌÓý¿¼ÊÔÔº¹«ÖÚºÅ