Ðû²¼Ê±¼ä£º£º£º2024-12-19
ÔĶÁÁ¿£º£º£º
12ÔÂ18ÈÕ£¬£¬µçÆøÓëÐÅÏ¢¹¤³ÌѧԺÀֳɾÙÐÐÁË¡°»ùÓÚCI-03TµÄÓïÒôÖÇÄÜÓïÒôʶ±ð¿ØÖÆ¡±Éè¼Æ¾ºÈü¡£¡£¡£´Ë´Î»î¶¯Ö¼ÔÚÒý·¢Ñ§Éú¶ÔÓïÒôÖÇÄÜÊÖÒÕµÄÐËȤ£¬£¬ÌáÉýËûÃǵÄʵ¼ùÄÜÁ¦ºÍÁ¢ÒìÍ·ÄÔ¡£¡£¡£
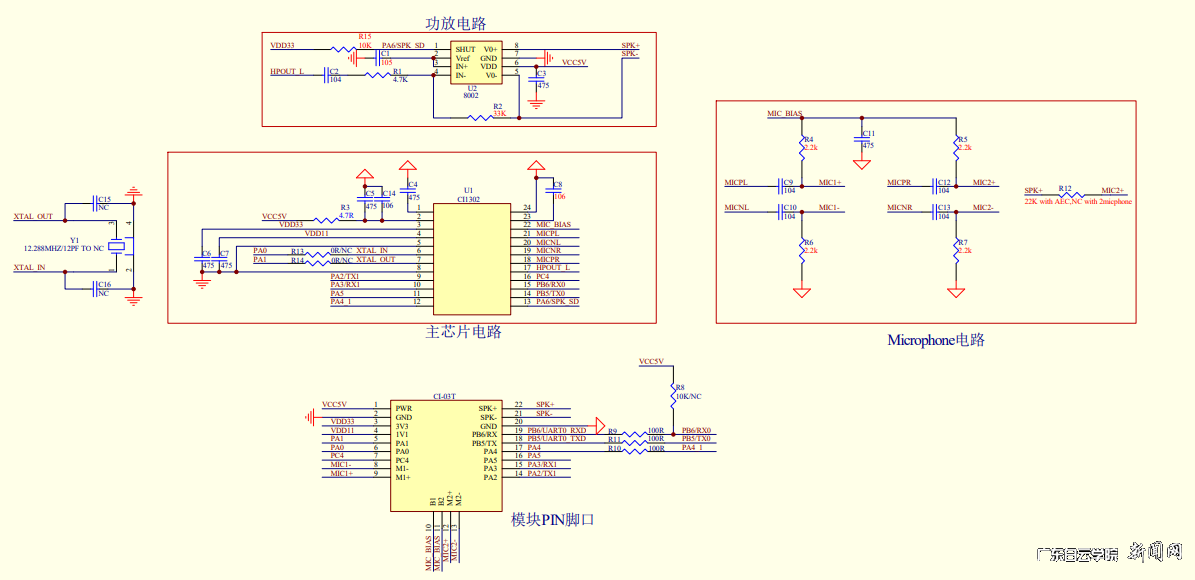
±¾´Î¾ºÈü»î¶¯ÒªÇó½ÓÄÉSTM32×÷ΪÖ÷¿ØÐ¾Æ¬£¬£¬Í¨¹ýCI-03T¾ÙÐжÔÓïÒôµÄÊý¾Ý¶ÁÈ¡£¬£¬Õý³£ÇéÐÎÏ¿ÉÒÔͨ¹ýÓïÒô¿ØÖƵçÆ÷µÈµç×Ó²úÆ·µÄÊÂÇé״̬¸Ä±äÇéÐΣ¬£¬¿ØÖƵç×Ó²úÆ·µÄͨ¶ÏµÈ¹¦Ð§¡£¡£¡£
±¾´Î¾ºÈü¼ÓÉîÁËѧÉú¶Ôµ¥Æ¬»ú֪ʶµÄÃ÷È·£¬£¬ÏÔÖøÌáÉýÁËÏÂÊÖÄÜÁ¦£¬£¬Ä¥Á¶ÁË·¢É¢Í·ÄÔÄÜÁ¦£¬£¬²¢ÎªÃ÷Äê¡°»¥ÁªÍø+¡±´óÈü¡¢¡¢¡¢µç×ÓÉè¼Æ´óÈüºÍ¡°À¶Çű¡±µÈ½ÇÖðµÓÚ¨Á˼áʵ»ù´¡£¬£¬ÈÃѧÉúÔÚÀíÂÛ¡¢¡¢¡¢Êµ¼ùºÍÐÄÀíÉÏÔ½·¢×ÔÐźʹÓÈÝ¡£¡£¡£
±¾´Î¾ºÈüÊÇÒ¼ºÅÓéÀÖµÚ¶þ¿ÎÌû֮һ£¬£¬»ñµÃÁËѧУÍÅί¡¢¡¢¡¢µçÆøÑ§Ôº¸÷¼¶Ïòµ¼ºÍÁÐλרҵָµ¼ÏÈÉúµÄ´óÁ¦Ö§³Ö¡£¡£¡£´Ë´Î»î¶¯²»µ«ÎªÑ§ÉúÃÇÌṩÁËÒ»¸öչʾ×ÔÎÒ¡¢¡¢¡¢ÌôÕ½×ÔÎ񵀮½Ì¨£¬£¬Ò²ÎªµçÆøÑ§Ôº×÷Óý¸ßËØÖÊ¡¢¡¢¡¢Á¢ÒìÐÍÈ˲ŵÓÚ¨Á˼áʵ»ù´¡¡£¡£¡£Î´À´£¬£¬Ñ§Ôº½«¼ÌÐø¾ÙÐÐÀàËÆ»î¶¯£¬£¬Îª¸ü¶àѧÉúÌṩѧϰºÍ¿ªÕ¹µÄʱ»ú¡£¡£¡££¨Í¼ÎÄ/µçÆøÓëÐÅÏ¢¹¤³ÌѧԺ»ÆÈóÇÙ ÔðÈαà¼ÕÔÀûÐË£©

ѧÉú´ú±í×÷ƷʵÎï

ÖÇÄÜÓïÒôʶ±ð¿ØÖÆÔÀíͼ